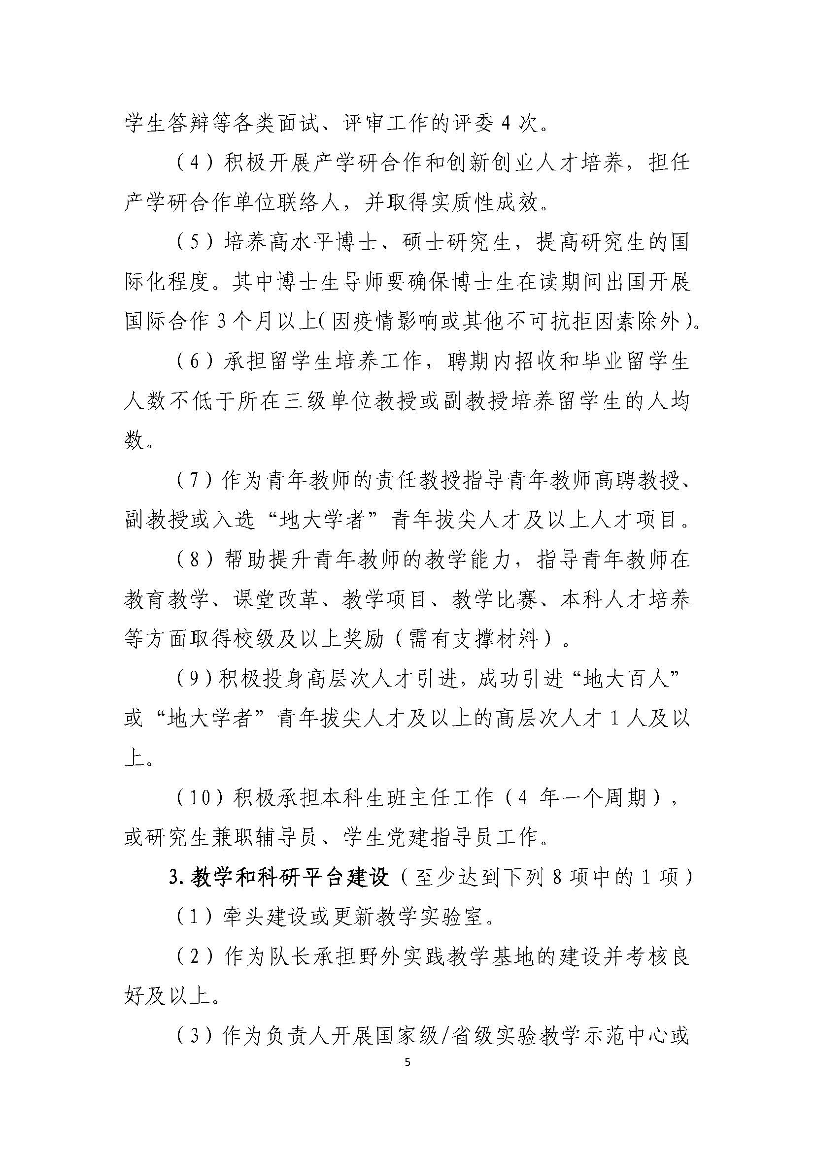
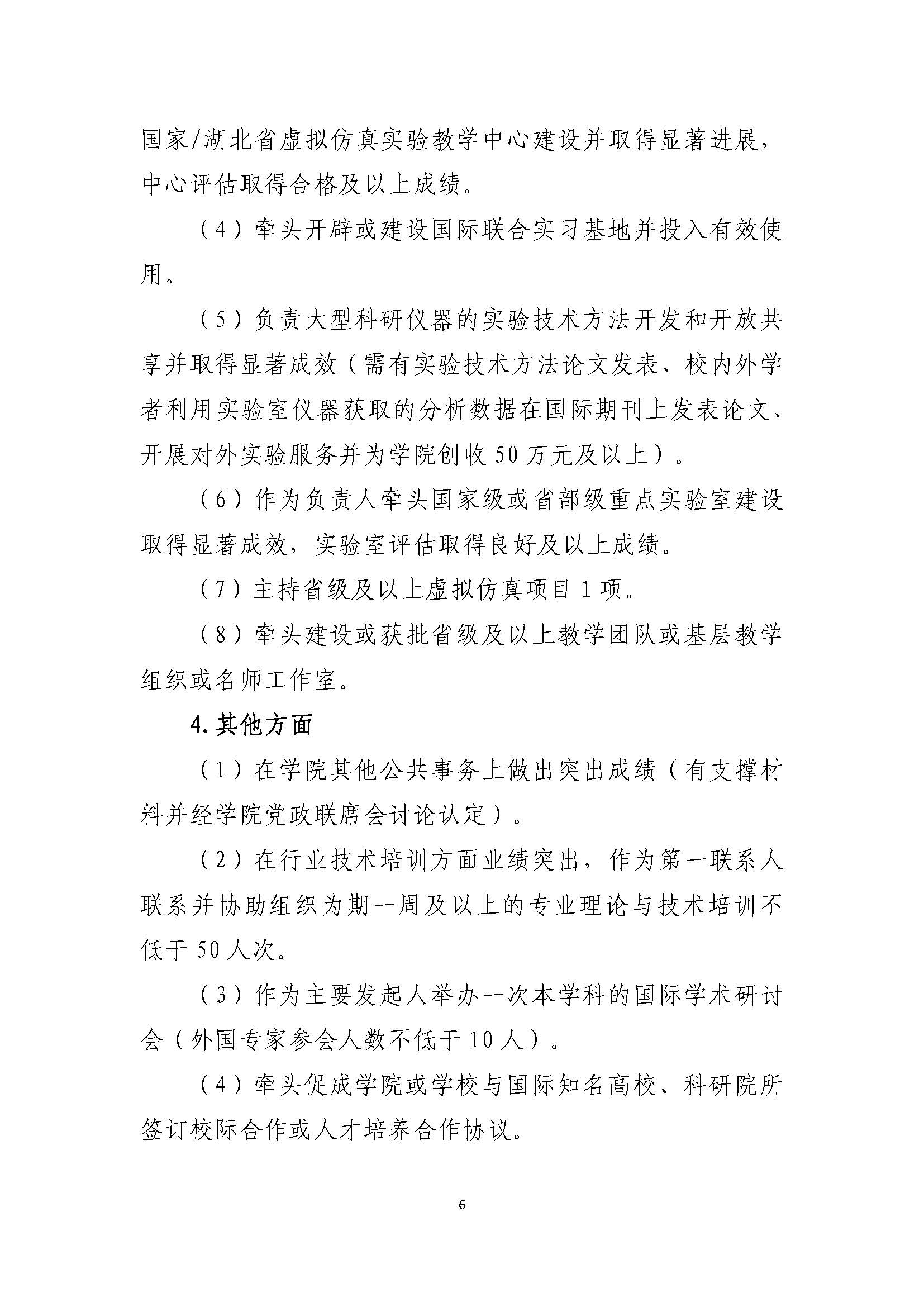
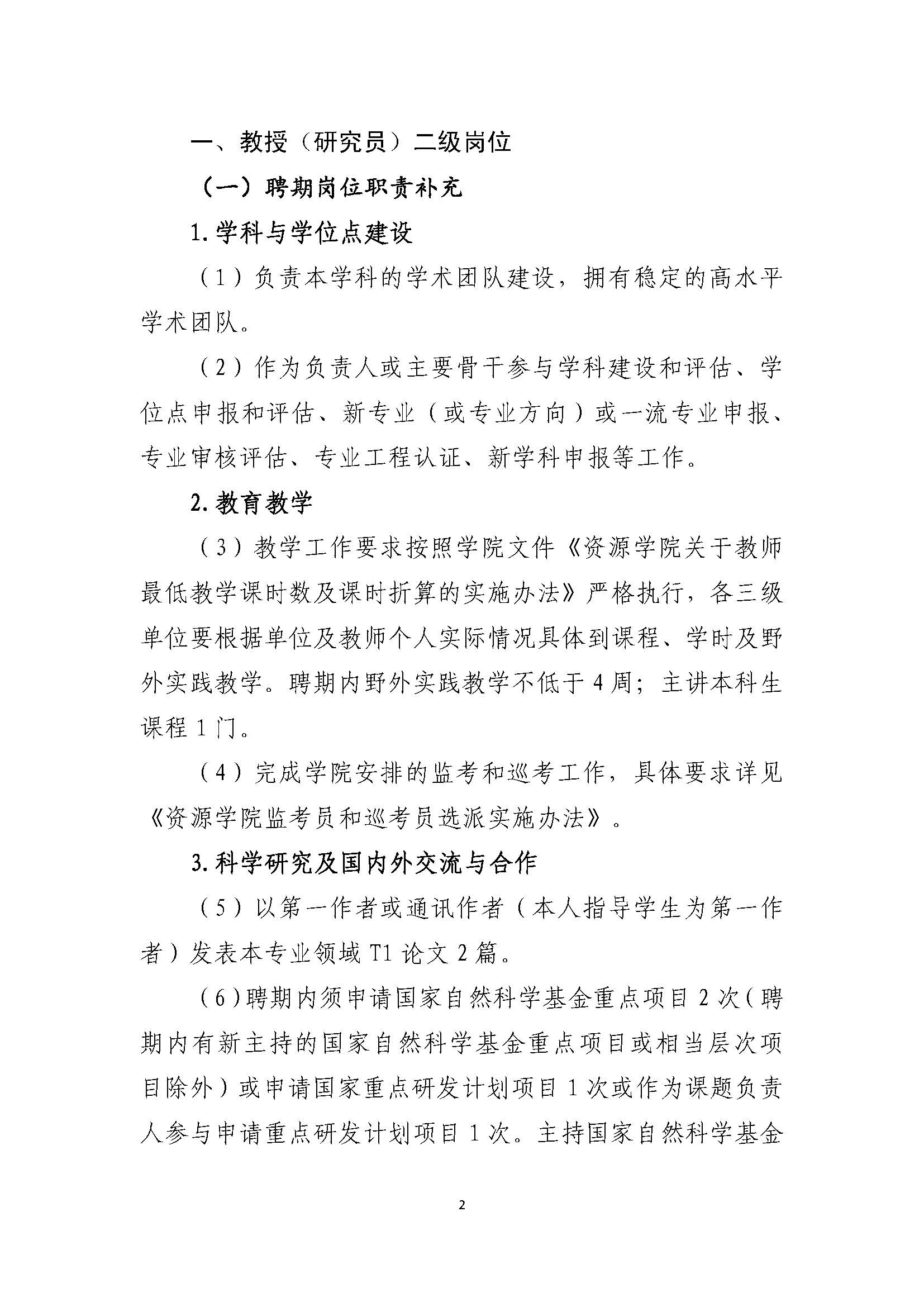
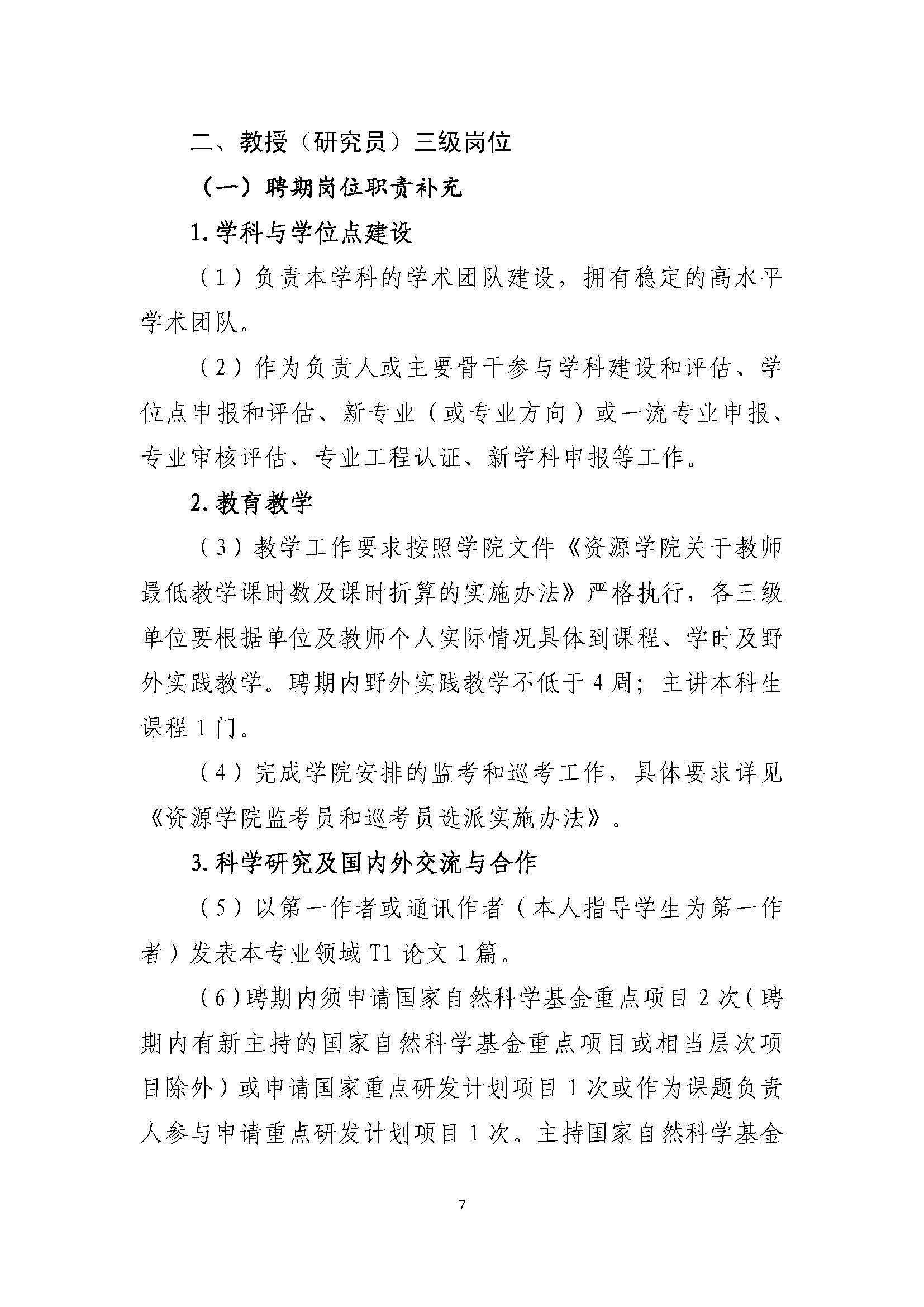
漫画18

  • 学校主页
  • EN
  • 漫画18 +
    • 综合要闻
    • 图片新闻
    • 通知公告
    • 科技服务
    • 教师风采
    • 校友信息
    • 媒体资源
  • 学院概况 +
    • 基本情况
    • 办学历史
    • 组织架构
    • 三级单位
  • 师资队伍 +
    • 杰出人才
    • 教师主页
    • 博士后流动站
    • 荣休教师
  • 人才培养 +
    • 本科生教育
    • 研究生培养
    • 留学生培养
  • 学科建设 +
    • 双一流建设
    • 211建设
  • 科学研究 +
    • 学术动态
    • 科研成果
    • 科研平台
  • 国际交流
  • 党群工作 +
    • 党建双创
    • 教师党建
    • 学生党建
    • 青年工作
    • 工会工作
    • 团委工作
    • 离退休工作
  • 学生工作 +
    • 学生天地
    • 学生党建
    • 学生科技
    • 奖助贷勤
    • 团学工作
    • 研究生信息
  • 下载专区 +
    • 政策文件
    • 本科生培养表格
    • 研究生培养表格
    • 学院专用信纸、院徽PPT等
    • 计划生育表格
  • 联系我们
  • 学校主页
  • EN
当前位置: 漫画18  >  下载专区  >  政策文件  >  正文

下载专区

政策文件

  • 政策文件

  • 本科生培养表格

  • 研究生培养表格

  • 学院专用信纸、院徽PPT等

  • 计划生育表格

政策文件

资源学院教师岗位职责实施方案(试行)

发布人:许珂 来源: 日期:2023-03-30 点击数:


 

上一条:中国地质大学(武汉)教职工劳动纪律管理办法 下一条:资源学院办学思想大讨论实施方案

友情链接:

  • 教育部
  • 科技部
  • 留学基金委
  • 国家自然科学基金委
  • 中国石油
  • 中国石化
  • 中海油
  • 自然资源部
  • 中国地质调查局
  • 紫金矿业
  • 西部矿业
  • 中国地质大学

电话/传真:86-27-67883051 Email:[email protected] 地址:中国 湖北 武汉市洪山区鲁磨路388号 邮编:430074

本站所有信息归 中国地质大学 资源学院 版权所有